首页 > 学习贯彻党的二十届四中全会精神 > 正文

中国工业经济学会|余淼杰参加中国工业经济学会2023年学术年会暨“中国式现代化的实现路径”研讨会并作主旨演讲

2023-10-19 19:06   来源:中国工业经济学会

 

10月19日,中国工业经济学会微信公众平台报道了中国工业经济学会2023年学术年会暨“中国式现代化的实现路径”研讨会在大连召开,全国人大代表、万象城娱乐awc线路党委副书记、校长余淼杰参加研讨会并作主旨演讲,现将原文及链接转载如下:    

2023年10月14日,由中国工业经济学会主办,东北财经大学承办的中国工业经济学会2023年学术年会暨“中国式现代化的实现路径”研讨会在辽宁大连顺利召开。中国社会科学院大学江小涓教授、中国社会科学院工业经济研究所所长史丹研究员、东北财经大学党委书记肖兴志教授、东北财经大学校长方红星教授以及来自中国社会科学院、北京大学、清华大学、浙江大学、复旦大学、南京大学、中国人民大学、武汉大学、北京师范大学、南开大学、华中科技大学、厦门大学、山东大学、兰州大学、东北大学、万象城娱乐awc线路、暨南大学、上海财经大学等130多个单位的专家学者、入选论文代表共400余人参加会议。东北财经大学副校长齐鹰飞教授主持开幕式。          

方红星教授在致辞中表示,概括提出并深入阐述中国式现代化理论,是党的二十大的一个重大理论创新,是科学社会主义的最新重大成果。立足新发展阶段、贯彻新发展理念、构建新发展格局的现实迫切性,对产业经济学学科的理论与政策研究,提出了更高要求和新的挑战。今年是全面贯彻党的二十大精神的开局之年,本次大会将对“中国式现代化的实现路径”的相关问题进行深入研讨,这是深入贯彻落实习近平总书记提出的“要围绕我国和世界发展面临的重大问题,着力提出能够体现中国立场、中国智慧、中国价值的理念、主张、方案”重要要求的具体响应,恰逢其时。会议形成的相关成果,将会助力中国式现代化理论的研究阐释,推动相关学科的建设与发展。  

   

东北财经大学校长方红星教授致辞  

史丹研究员在致辞中指出,中国式现代化既有各国现代化的共同特征,更有基于自己国情的鲜明特色。独特的国情、文化传统和历史进程,决定了中国必须坚定不移、独立自主推动适合自己特点的现代化。在新中国成立,特别是改革开放以来长期探索和实践基础上,经过党的十八大以来在理论和实践上的创新突破,我们党成功推进和拓展了中国式现代化。今天,我们比历史上任何时期都更接近、更有信心和能力实现中华民族伟大复兴的目标,同时必须准备付出更为艰巨、更为艰苦的努力。当前,世界百年大变局加速演进,从地缘冲突到环境问题,从全球化蜕变到人口老龄化,我国经济发展面临众多挑战,“如何抓住机遇,把机遇转变为发展优势”“如何识别风险”,是我们不得不参加的大考。希望大家在大会上能够畅所欲言,为实现中国式现代化贡献智慧和力量。  

   

中国社会科学院工业经济研究所所长、中国工业经济学会理事长史丹研究员致辞  

主旨演讲第一环节由首都经济贸易大学党委书记王文举教授主持。中国社会科学院大学江小涓教授、东北财经大学党委书记肖兴志教授分别作了主旨演讲。  

   

首都经济贸易大学党委书记王文举教授主持主旨演讲第一环节  

江小涓教授以“中国式现代化:主要目标和实现路径”为题作主旨演讲,总结了阐释中国式现代化的七个重要文件,指出了中国式现代化由人口规模巨大的现代化、全体人民共同富裕的现代化、物质文明和精神文明相协调的现代化、人与自然和谐共生的现代化、走和平发展道路的现代化这五个中国特色构成的缘由,并分别剖析了这五个中国特色的具体内涵,最后概括了中国式现代化的建设目标。  

   

中国社会科学院大学江小涓教授作主旨演讲  

肖兴志教授以“以提升产业链韧性赋能中国式现代化”为题作主旨演讲,阐释了产业链韧性和中国式现代化的关系,从宏观逻辑、本土逻辑、微观逻辑、政策逻辑四个方面解析了产业链韧性的生成逻辑,提出通过坚持科技自立自强,为提升产业链韧性提供“补链”支撑;大力发展数字经济,为产业链韧性扩展开拓“强链”场景;健全产业链图谱,为提升产业链韧性厘清“延链”思路;推动创新链、产业链、资金链、供应链“四链”融合的产业链韧性提升路径。最后,对产业经济学学科领域产业链韧性研究中的重点问题、发展方向与趋势进行了展望。  

   

东北财经大学党委书记肖兴志教授作主旨演讲  

主旨演讲第二环节由广东外语外贸大学原党委书记隋广军教授主持。万象城娱乐awc线路校长余淼杰教授、北京师范大学经济与工商管理学院院长戚聿东教授分别作了主旨演讲。  

   

广东外语外贸大学原党委书记隋广军教授主持主旨演讲第二环节  

余淼杰教授以“理解中国式现代化”为题作主旨演讲,围绕习近平总书记在新时代推动东北全面振兴座谈会上的重要讲话精神,就“如何实现东北振兴”这一主题,详细而深刻地分析了“一个统筹,两个把握,三个结合,四个机遇,五个任务”的具体内容。总结并指出了东北如何抓住机遇、发挥优势、补齐短板、助推现代化,特别是在共建“一带一路”倡议提出十周年之际,提出了下一个十年“一带一路”新的发展趋势。  

   

万象城娱乐awc线路校长余淼杰教授作主旨演讲  

戚聿东教授以“数字经济、高质量发展与推进中国式现代化”为题作主旨演讲,他用大量详实的数据和案例,指出中国式现代化从实践内涵来讲,有着丰富的内容维度和时空演进内涵,但也面临着需求收缩、供给冲击、预期转弱这三重压力。基于此,他提出从实现高质量发展、构建现代化产业体系、提升全要素生产率和增添创新发展动力来推进中国式现代化。  

   

北京师范大学经济与工商管理学院院长戚聿东教授作主旨演讲  

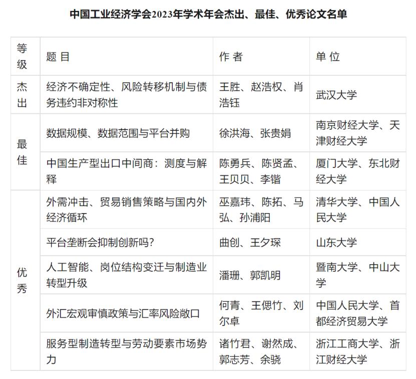
重庆邮电大学党委书记李林教授主持颁发证书环节。暨南大学原校长胡军教授宣布了中国工业经济学会2023年会杰出、最佳、优秀论文名单,以及2023年中国工业经济学会青年杯论文竞赛最佳、优秀论文名单。于立教授、冯根福教授、郭克莎教授、干春晖教授、卢福财教授、刘友金教授、乔均教授、黄志刚教授、王俊豪教授、吴振磊教授、杜承铭教授、唐晓华教授为获奖论文作者颁发证书。  

   

重庆邮电大学党委书记李林教授主持颁发证书环节  

   

暨南大学原校长胡军教授宣布获奖论文名单  

   

于立等8位教授为中国工业经济学会2023年学术年会获奖论文作者颁发证书  

   

王俊豪等4位教授为2023年中国工业经济学会青年杯论文竞赛获奖论文作者颁发证书  

   

   

大会学术交流环节共设6组分论坛,包括“国民经济”“产业组织”“产业转型”“数字经济”“对外开放”“绿色转型”等主题。来自中国社会科学院、北京大学、清华大学、浙江大学、复旦大学、南京大学、中国人民大学、武汉大学、南开大学、山东大学、东南大学等高校、科研院所的200多位专家学者对年会的30篇论文进行了报告和点评,展开了精彩深入的交流讨论。  

   

分论坛学术交流  

   

大会合影  

链接:  

https://mp.weixin.qq.com/s/i-Znoh_IVBNgtTvx3iQMLw